Kritische Workloads können nicht warten und dürfen nicht stottern. Wo die Virtualisierung zu kurz kommt, feuern Bare-Metal-Maschinen auf allen Zylindern, ob im Kernrechenzentrum oder an der Edge. Einfach so? Und wie!
Einen Gang höher schalten: Für BMW ist die Provisionierung von Bare-Metal-Servern mithilfe von „Red Hat Openshift“ seit Jahren eine Hausstreckel. Die Abbildung zeigt Racks im Fahrsimulationszentrum von BMW, der fortschrittlichsten Anlage dieser Art auf der Welt, mit reichlich Platz für weiteren Ausbau.
(Bild: BMW AG)
Virtualisierung kommt den Unternehmen teuer zu stehen. Der halbe Dampf geht in die Pfeife – selbst dann, wenn am Ende „nur“ Container darauf laufen sollen.
Viele IT-Verantwortliche haben sich an den Gedanken der Virtualisierung gewöhnt und wollen nicht loslassen. Einige würden stillschweigend davon ausgehen, dass die Automatisierung und Orchestrierung von Arbeitslasten eine Virtualisierungsebene voraussetzten, beobachtet Rob Hirschfeld, CEO bei Rackn. Dem ist es aber zum Glück nicht so. Hirschfeld weiß, wovon er redet. Rackn ist Anbieter der Bare-Metal-Management-Plattform „Digital Rebar“.
„Rackn Digital Rebar“ bringt quelloffene und proprietäre Lösungen zusammen.
Von der Virtualisierung ein für alle Mal entfesselt, laufen die Maschinen zur Höchstleistung auf. Einfach so?
Nein, nicht ganz so einfach. Die Bereitstellung von Bare-Metal-Maschinen war schon immer eine Herausforderung der besonderen Art, da nehmen selbst Red-Hat-Insider Rhys Oxenham, Direktor für Field Product Management und Moran Goldboim, Senior Principal Product Manager bei Red Hat, keinen Blatt vor den Mund. Erst dank ausgereifter Tools wie der „Assisted Installer“ in der aktuellsten Version von „Red Hat Openshift“, ist auf Bare-Metal vieles auf einmal doch möglich.
Server-Virtualisierung war gestern
Von Equinix bis OVHcloud, Dienste rund um Bare-Metal-Server und -Clouds sind klar im Kommen. Selbst Google hat „Anthos“ auf Bare-Metal getrimmt, nachdem die erste Ausführung auf „VMware vSphere“ lief (Siehe dazu auch den Bericht „Mit Anthos zur GCP für das eigene Rechenzentrum“).
Bis zum Jahr 2027 dürfte der globale Markt für Bare-Metal-Cloud-Dienste laut einer aktuellen Prognose von Marketwatch satte 4,6 Milliarden Dollar und damit das 2,5-fache des Volumens von 2019 (1,818 Milliarden Dollar) erreichen. Im Laufe der kommenden fünfeinhalb Jahre (im Zeitraum zwischen 2021 und 2027) erwarten die Analysten eine zusammengesetzte jährliche Wachstumsrate (CAGR) von umgerechnet 14 Prozent pro Jahr.
Bare-Metal-Provisionierung findet bei den Nutzern auch im unternehmenseigenen Rechenzentrum Anklang. An der Edge gehört der Ansatz ins Pflichtenheft der Performance-Optimierung.
Zum Beispiel Anthos
Anthos auf Bare-Metal ist im Wesentlichen eine abgespeckte Edition von „Google Kubernetes Engine“ (GKE) in einer Edge-freundlichen Ausführung für ressourcenarme Geräte wie „Intel NUC“ oder „Zotac Mini PC“. Jeder GKE-Cluster auf Bare Metal an der Edge ist aber mit der gleichen Anthos-Kontrollebene verbunden, die in der Google Cloud läuft.
Zusätzliche Funktionen wie Config Management, Service Mesh und Cloud Run möchte Google auch hier verfügbar machen. Die von der Infrastruktur und den Anwendungen generierten Protokolle und Metriken saugt aber Google in die Cloud auf.
Anthos hin oder her, Bare-Metal macht sich breit, von der Edge bis zum Core.
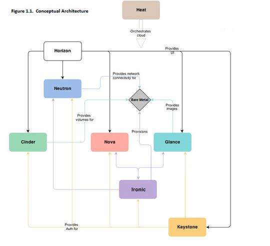
Eine ganze Reihe leistungsstarker Tools zur Provisionierung von Bare-Metal-Hosts und -Clouds buhlt inzwischen um die Gunst der Administratoren. Die Liste führt „Ironic“ (kurz für OpenStack Ironic Bare Metal) an, ein Projekt unter der Schirmherrschaft der Open Infrastructure Foundation (bis Oktober 2020 als OpenStack Foundation bekannt).
Ironic
OpenStack Ironic von der Open Infrastructure Foundation verwaltet Bare-Metal-Infrastrukturen zur Orchestrierung von containerisierten Anwendungen auf Kubernetes.
Architektur einer Bare-Metal-Bereitstellung von OpenStack.
(Bild: OpenStack.org)
Zur Orchestrierung von Bare-Metal nutzt OpenStack eine Ausführungsumgebung gemäß der PXE-Norm (Preboot eXecution Environment). PXE ist Teil der WfM-Spezifikation (Wired for Management); sie ermöglicht es dem BIOS des Systems und der Netzwerkkarte (NIC), das Betriebssystem für die betreffenden Maschinen aus dem Netzwerk, statt von einer Festplatte zu beziehen, um davon zu booten (der Vorgang nennt sich Bootstrapping).
Stand: 08.12.2025
Es ist für uns eine Selbstverständlichkeit, dass wir verantwortungsvoll mit Ihren personenbezogenen Daten umgehen. Sofern wir personenbezogene Daten von Ihnen erheben, verarbeiten wir diese unter Beachtung der geltenden Datenschutzvorschriften. Detaillierte Informationen finden Sie in unserer Datenschutzerklärung.
Einwilligung in die Verwendung von Daten zu Werbezwecken
Ich bin damit einverstanden, dass die Vogel IT-Medien GmbH, Max-Josef-Metzger-Straße 21, 86157 Augsburg, einschließlich aller mit ihr im Sinne der §§ 15 ff. AktG verbundenen Unternehmen (im weiteren: Vogel Communications Group) meine E-Mail-Adresse für die Zusendung von Newslettern und Werbung nutzt. Auflistungen der jeweils zugehörigen Unternehmen können hier abgerufen werden.
Der Newsletterinhalt erstreckt sich dabei auf Produkte und Dienstleistungen aller zuvor genannten Unternehmen, darunter beispielsweise Fachzeitschriften und Fachbücher, Veranstaltungen und Messen sowie veranstaltungsbezogene Produkte und Dienstleistungen, Print- und Digital-Mediaangebote und Services wie weitere (redaktionelle) Newsletter, Gewinnspiele, Lead-Kampagnen, Marktforschung im Online- und Offline-Bereich, fachspezifische Webportale und E-Learning-Angebote. Wenn auch meine persönliche Telefonnummer erhoben wurde, darf diese für die Unterbreitung von Angeboten der vorgenannten Produkte und Dienstleistungen der vorgenannten Unternehmen und Marktforschung genutzt werden.
Meine Einwilligung umfasst zudem die Verarbeitung meiner E-Mail-Adresse und Telefonnummer für den Datenabgleich zu Marketingzwecken mit ausgewählten Werbepartnern wie z.B. LinkedIN, Google und Meta. Hierfür darf die Vogel Communications Group die genannten Daten gehasht an Werbepartner übermitteln, die diese Daten dann nutzen, um feststellen zu können, ob ich ebenfalls Mitglied auf den besagten Werbepartnerportalen bin. Die Vogel Communications Group nutzt diese Funktion zu Zwecken des Retargeting (Upselling, Crossselling und Kundenbindung), der Generierung von sog. Lookalike Audiences zur Neukundengewinnung und als Ausschlussgrundlage für laufende Werbekampagnen. Weitere Informationen kann ich dem Abschnitt „Datenabgleich zu Marketingzwecken“ in der Datenschutzerklärung entnehmen.
Falls ich im Internet auf Portalen der Vogel Communications Group einschließlich deren mit ihr im Sinne der §§ 15 ff. AktG verbundenen Unternehmen geschützte Inhalte abrufe, muss ich mich mit weiteren Daten für den Zugang zu diesen Inhalten registrieren. Im Gegenzug für diesen gebührenlosen Zugang zu redaktionellen Inhalten dürfen meine Daten im Sinne dieser Einwilligung für die hier genannten Zwecke verwendet werden. Dies gilt nicht für den Datenabgleich zu Marketingzwecken.
Recht auf Widerruf
Mir ist bewusst, dass ich diese Einwilligung jederzeit für die Zukunft widerrufen kann. Durch meinen Widerruf wird die Rechtmäßigkeit der aufgrund meiner Einwilligung bis zum Widerruf erfolgten Verarbeitung nicht berührt. Um meinen Widerruf zu erklären, kann ich als eine Möglichkeit das unter https://contact.vogel.de abrufbare Kontaktformular nutzen. Sofern ich einzelne von mir abonnierte Newsletter nicht mehr erhalten möchte, kann ich darüber hinaus auch den am Ende eines Newsletters eingebundenen Abmeldelink anklicken. Weitere Informationen zu meinem Widerrufsrecht und dessen Ausübung sowie zu den Folgen meines Widerrufs finde ich in der Datenschutzerklärung.
Um Ironic ist inzwischen ein großes Ökosystem von kommerziellen Anbietern und eine Gemeinde von Anwendern herum entstanden, die Ironic in der Produktion einsetzen. Dazu zählen etwa Edge-Vorreiter Suse (mit Rancher), Red Hat, Debian, Mirantis, Dell Technologies, Platform9 und viele andere. In den Rechenzentren von Verizon Media laufen auf Ironic Hunderttausende von Bare-Metal-Maschinen mit über 4 Millionen Kernen.
Metal3
Metal3 baut auf Ironic auf und ist ein Sandbox-Projekt bei der CNCF. Dieses quelloffene Framework zielt darauf ab, ein Kubernetes-natives API für die Verwaltung von Bare-Metal-Hosts über einen Provisioning-Stack bereitzustellen, der ebenfalls auf Kubernetes läuft.
Letzteres gilt als ein wichtiger Schritt in der Evolution des Infrastruktur-Managements. Bei einer Anwendung, die sowohl selbst auf Kubernetes läuft als auch sich mithilfe der Kubernetes-APIs und der „kubectl“-Werkzeuge verwalten lässt, ist von einer Kubernetes-Applikation die Rede.
Das Metal3.io-Projekt baut auch eine Integration mit dem Kubernetes „cluster-api-Projekt“ auf, wodurch sich die Lösung zum Infrastruktur-Backend für Maschinenobjekte aus der Cluster-API mausert.
MAAS provisioniert Bare-Metal-Clouds mit Windows, ESXi und Linux (RHEL, Ubuntu und CentOS). Die Plattform trumpft mit ausgereifter Dienst- und Topologie-Erkennung, skaliert in Hyper-Dimensionen und integriert sich mit „Ansible“, „Chef“, „Puppet“, „Salt“ und „Juju“.
MAAS nimmt für sich einen kleinen Server im betreffenden Netzwerk in Anspruch und benötigt zusätzlich eine weitere Maschine mit einem BMC (Baseboard Management Controller).
Rackn Digital Rebar
Digital Rebar (bekannt auch unter dem Kürzel DRP) des VMware-Ökosystempartners Rackn ist eine Plattform zur Infrastrukturautomatisierung mit lizenziertem Kern und einem offenen Ökosystem, das sowohl lizenzierte als auch quelloffene „APLv2“-Komponenten mit ins Boot nimmt.
Ein Blick auf das Dashboard von „Rackn Digital Rebar“.
(Bild: Rackn Inc.)
Digital Rebar ist eine in sich geschlossene Software, die vollständig innerhalb des unternehmenseigenen Netzwerks des Nutzers läuft, gerne auch an beliebigen physischen Standorten. Die erweiterbare Architektur greift auf wiederverwendbare Module aus dem „IaC“-Katalog von Rackn zurück.
So können Unternehmen API-Integrationen und vom Benutzer erweiterbare Workflows einbinden, die eine Multi-Vendor-Infrastruktur orchestrieren und eine Cloud-ähnliche Flexibilität zu Tage fördern. Digital Rebar schafft so eine einzige Steuerungs-API, um Bare-Metal-, virtuelle und Cloud-Infrastrukturen unter einen Dach zu bringen.
Mit Digital Rebar können Unternehmen ihre IT-Infrastrukturen als Code in hochgradig verteilten Rechenumgebungen verwalten. IT-Teams können zum Beispiel Rechenzentren spiegeln.
Das Spiegeln von Datacenter und das Bereitstellen von Cluster
Digital Rebar meistert die Bereitstellung von Kubernetes-Clustern auf Hunderttausenden von Servern in etwa einer Stunde. Die gleiche Aufgabe mit manuellen Prozessen zu erledigen könnte den meisten IT-Teams sechs Monate aus dem Kalender streichen.
Mit „Edgelab.Digita“ bietet Rackn eine voll funktionsfähige Version von Digital Rebar, die für sehr kleine Umgebungen wie Labore und Edge-Rechenzentren und für kleine Geldbeutel konzipiert wurde. Da der kleinen Edition aktuell derselbe Code wie ihrem großen Bruder, „Rackn Enterprise“, zu Grunde liegt, kann sie im Übrigen alle Infrastrukturmodule aus dem Rackn-Katalog auf dem „Raspberry Pi“ ausführen.
Hivelocity Edge Pod und Micro-Pod
„Hivelocity Edge Pod“ verspricht dem unternehmenseigenen Rechenzentrum mit Bare-Metal-Provisionierung seiner leichtgewichtigen Orchestrierungsschicht „Compute-Leistung der Enterprise-Klasse“, überall auf der Welt, inklusive Vor-Ort-Installation in 90 Tagen. Die Anwendung ist in zwei Konfigurationsoptionen verfügbar: „Bare Metal Edge Pod“ und „Bare Metal Edge Micro-Pod“. Beide bieten vollständige Redundanz.
Edge Pod adressiert Fertigungsanlagen, die Prozesssteuerungssysteme vor Ort benötigen, oder etwa Telekommunikationsanbieter, die verteilte Rechen- und Speicherkapazitäten an Mobilfunkmasten oder ähnlichen Standorten benötigen. Hivelocity Edge Pod nimmt für sich in dieser Ausbaustufe mindestens zwei Racks in Anspruch.
Bare Metal Edge Micro-Pod adressiert Anwendungen rund um Verarbeitung von audiovisuellen Daten und Rendering von Animationen oder CAD-Designs durch Nutzung von GPU-Rechenleistung vor Ort oder latenzkritisches Live-Streaming. Die benötigte Hardware kommt schon mal mit einem halben Rack Platz aus.
Server-Provisionierung, Automatisierung privater Layer-2-Netzwerke, IPMI-Kontrolle und ähnliche Aufgaben sind daraufhin wahlweise über eine zentrale Steuerungsebene (netterweise Whitelabel) oder eine robuste API und damit auch aus DevOps-Tools heraus möglich. Die Verwaltung von Netzwerk, Compute und Orchestrierung übernimmt das Hivelocity-Expertenteam. Den Support gibt es rund um die Uhr.
Das Fazit der Autoren
Virtualisierung verschwendet Ressourcen und kommt den Unternehmen teuer zu stehen. Anwendungen zur Provisionierung von Bare-Metal-Clouds schaffen Abhilfe. So können Unternehmen den Ballast der Virtualisierung abwerfen und nicht nach hinten schauen. Kubernetes auf Bare-Metal gefälligst? Ist doch kein Problem.
* Das Autoren-Duo Anna Kobylinska und Filipe Pereia Martins arbeitet für McKinley Denali Inc. (USA).