Nein, das ist kein Artikel, in dem die ITIL4-Grundprinzipien ´runtergeschrieben und die Anwender damit alleingelassen werden (ITIL ursprünglich = IT Infrastructure Library). Es folgt die Beschreibung einer Transformation an einem konkreten Beispiel.
ITIL ist das Akronym für IT Infrastructure Library; die Version verjüngt die Best Practices deutlich.
Das Szenario: Ein Service-Provider leistet für Kunden neben dem Client-Management auch einen Field-Service sowie Serverhousing, Workplace, Print und AD-Services. Die Organisation ist klassisch geschnitten. Dass Client-Management und der Field Service sind in einem Bereich und die Server- und Backend-Betreuung in einem anderen Bereich. Gleiches gilt für die Verantwortlichkeiten.
Das Client Management verfügt über eine on-premises Paketierungs-Straße und ist mit den nötigen Berechtigungen ausgestattet, um im Netzwerk die Kundensoftware mit einem Software-Deployment-Tool ausbringen zu können. SLAs und KPIs sind vereinbart. Die SLAs sind für das Ausbringen der Software an klare Zeiten gebunden.
Ein Service- und Provider-Management ist in die Abläufe eingebunden. Es gibt regelmäßige Meetings mit dem Kunden und ein Release-/Change-Kalender über jede Software-Ausbringung ist mit dem Kunden vereinbart.
ITIL v3-Servicekette und ihre Teilprozesse
Der komplette Software-Bereitstellungsprozess ergibt sich aus der Summe aller unten aufgeführten Teilprozesse. Da die einzelnen Module auf der vorangegangenen Aktion aufsetzen, ist die Produktion nur umsetzbar, wenn alle Teilprozessschritte im Detail eingehalten und umgesetzt werden.
Das bedeutet: Verantwortlichkeiten sind klar definiert und abgestimmt. Der Bereitstellungsprozess wurde in zwei Hauptblöcke unterteilt, konform des Informationsflusses einer Informationskollekte und den jeweiligen Datenausgängen.
Hauptblock 1
Aufnahme und Niederschrift des Kundenwunsches
Fachliche Softwarevalidierung und die Aufwandsfreigabe
Ticketeröffnung und Anpassung als ITIL-konformer Beginn des Change-Prozesses
Paketerstellung und Qualitätssicherung
Klärung aller ausstehenden Unstimmigkeiten
Hauptblock 2
Softwareverteilung und Qualitätssicherung auf Kundensystemen
Kundenakzeptanz- und Freigabe für ein Paketrollout
Abrechnungs- und Reporting-Prozesse
Ticketbearbeitung konform Abschluss eines Change-Prozesses
Abbildung 1: Phasen der Servicekette nach ITIL v4
(Bild: Gunnår Kentzler)
Überführt in ein Phasenmodell und aus Sicht des Client-Managements betrachtet sieht das Szenario und der Ablauf wie in Abbildung 1 dargestellt aus.
Die verschiedenen Farben zeigen auf, von wem etwas erwartet und geleistet wird. Diese Abstimmungen müssen sich in den SLA, OLA und KPI wiederfinden. Wurde dies nicht getan, sinkt die Akzeptanz und Zufriedenheit auf Kundenseite.
Für die Mitarbeiter des Serviceprovider bedeutet es Frust, Stress und in letzter Konsequenz Pönale-Zahlungen. Die Erwartungen der Kunden können nicht getroffen werden und der Serviceprovider beschäftigt sich intern viel zu sehr mit sich selbst, als mit Anfragen der Kunden.
Abbildung 2: Phasen inklusive der Artefakte
(Bild: Gunnår Kentzler)
In Abbildung 2 werden die Phasen weiter ausgeführt und abgestimmte Artefakte werden erzeugt. Dies ist die Basis des SLA, der vereinbart sein sollte, um Schaden von Kunden und des Serviceprovider abzuwenden. Die Phasen müssen ebenfalls definiert und Erwartungen der Stakeholder konkretisiert werden. Beispielhaft sind hier als KPI die Bearbeitungszeiten und definierten Pausierungen angeführt.
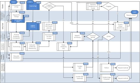
Übertragen in einen Regelprozess sieht der Gesamtprozess inklusive Zuständigkeiten, wie in Abbildung 3 dargestellt aus.
Abbildung 3: Der Gesamtprozess
(Bild: Gunnår Kentzler)
Die Kunst eines Multiprovider für diverse Kunden ist, alle beteiligten Rollen beim Provider, wie beim Kunden zu besetzen und die Übergabepunkte und Erwartungen eindeutig abzusprechen. Das ist von einem Teil der Organisation, wie dem Client-Management nicht alleine zu leisten. Hier müssen das Service-Management und alle beteiligten Teams des Multiprovider mit an einen Tisch.
Transformation von ITIL v3 nach ITIL v4
Die sieben Grundprinzipien von ITIL4sind als Leitbild zu verstehen und sollen verdeutlichen, welche Wertströme oder Praktiken zur Anwendung kommen sollten. Da sich ITIL4auch an einem agilen-Vorgehen orientiert und wiederum sehr viele Praktiken als Empfehlung vorschlägt, ist jetzt der zu erreichende Mehrwert für das jeweilige Geschäftsumfeld maßgeblich. Die Kür ist das oben beschriebene Szenario nach dem in ITIL 4 vorgesehene kontinuierlichen Verbesserungsmodell aus zu richten.
Verfolgung der sieben Grundprinzipien von ITIL4
Das Augenmerk liegt auf den Grundprinzipien. Diese müssen verinnerlicht sein:
1. „Wertorientierung“,
2. „Dort beginnen, wo man steht“,
3. „Iterative Weiterentwicklung mit Feedback“,
4. „Zusammenarbeit und Transparenz fördern“,
5. „Ganzheitlich denken und arbeiten“,
6. „Auf Einfachheit und Praktikabilität achten“ und
7. „Optimieren und automatisieren“.
Jedem im Projektteam sollte es prominent vor Augen geführt werden. Diese Grundprinzipien sind genauso banal wie lösungsorientiert und führen zu einem erfolgreichen Projektabschluss, wenn Prozesse und Abläufe daran ausgerichtet werden.
Inputs und Outputs
Ein Vorteil von ITIL4ist, dass es definierte Inputs sowie Outputs gibt, die es erleichtert zwischen den einzelnen Teilprozessen klar zu definieren, denn es wird offensichtlicher, wo etwas benötigt wird und wer dafür verantwortlich sein müsste. Das macht die Implementation deutlich einfacher als eine „ITIL v3 Lifecycle-Betrachtung“. Bisher wurde diese Betrachtung in Kundensituationen nicht in einer ausgeprägten Form umgesetzt.
Stand: 08.12.2025
Es ist für uns eine Selbstverständlichkeit, dass wir verantwortungsvoll mit Ihren personenbezogenen Daten umgehen. Sofern wir personenbezogene Daten von Ihnen erheben, verarbeiten wir diese unter Beachtung der geltenden Datenschutzvorschriften. Detaillierte Informationen finden Sie in unserer Datenschutzerklärung.
Einwilligung in die Verwendung von Daten zu Werbezwecken
Ich bin damit einverstanden, dass die Vogel IT-Medien GmbH, Max-Josef-Metzger-Straße 21, 86157 Augsburg, einschließlich aller mit ihr im Sinne der §§ 15 ff. AktG verbundenen Unternehmen (im weiteren: Vogel Communications Group) meine E-Mail-Adresse für die Zusendung von Newslettern und Werbung nutzt. Auflistungen der jeweils zugehörigen Unternehmen können hier abgerufen werden.
Der Newsletterinhalt erstreckt sich dabei auf Produkte und Dienstleistungen aller zuvor genannten Unternehmen, darunter beispielsweise Fachzeitschriften und Fachbücher, Veranstaltungen und Messen sowie veranstaltungsbezogene Produkte und Dienstleistungen, Print- und Digital-Mediaangebote und Services wie weitere (redaktionelle) Newsletter, Gewinnspiele, Lead-Kampagnen, Marktforschung im Online- und Offline-Bereich, fachspezifische Webportale und E-Learning-Angebote. Wenn auch meine persönliche Telefonnummer erhoben wurde, darf diese für die Unterbreitung von Angeboten der vorgenannten Produkte und Dienstleistungen der vorgenannten Unternehmen und Marktforschung genutzt werden.
Meine Einwilligung umfasst zudem die Verarbeitung meiner E-Mail-Adresse und Telefonnummer für den Datenabgleich zu Marketingzwecken mit ausgewählten Werbepartnern wie z.B. LinkedIN, Google und Meta. Hierfür darf die Vogel Communications Group die genannten Daten gehasht an Werbepartner übermitteln, die diese Daten dann nutzen, um feststellen zu können, ob ich ebenfalls Mitglied auf den besagten Werbepartnerportalen bin. Die Vogel Communications Group nutzt diese Funktion zu Zwecken des Retargeting (Upselling, Crossselling und Kundenbindung), der Generierung von sog. Lookalike Audiences zur Neukundengewinnung und als Ausschlussgrundlage für laufende Werbekampagnen. Weitere Informationen kann ich dem Abschnitt „Datenabgleich zu Marketingzwecken“ in der Datenschutzerklärung entnehmen.
Falls ich im Internet auf Portalen der Vogel Communications Group einschließlich deren mit ihr im Sinne der §§ 15 ff. AktG verbundenen Unternehmen geschützte Inhalte abrufe, muss ich mich mit weiteren Daten für den Zugang zu diesen Inhalten registrieren. Im Gegenzug für diesen gebührenlosen Zugang zu redaktionellen Inhalten dürfen meine Daten im Sinne dieser Einwilligung für die hier genannten Zwecke verwendet werden. Dies gilt nicht für den Datenabgleich zu Marketingzwecken.
Recht auf Widerruf
Mir ist bewusst, dass ich diese Einwilligung jederzeit für die Zukunft widerrufen kann. Durch meinen Widerruf wird die Rechtmäßigkeit der aufgrund meiner Einwilligung bis zum Widerruf erfolgten Verarbeitung nicht berührt. Um meinen Widerruf zu erklären, kann ich als eine Möglichkeit das unter https://contact.vogel.de abrufbare Kontaktformular nutzen. Sofern ich einzelne von mir abonnierte Newsletter nicht mehr erhalten möchte, kann ich darüber hinaus auch den am Ende eines Newsletters eingebundenen Abmeldelink anklicken. Weitere Informationen zu meinem Widerrufsrecht und dessen Ausübung sowie zu den Folgen meines Widerrufs finde ich in der Datenschutzerklärung.
Wie sieht die in Abbildung 1 und 2 dargestellte Servicekette als ITIL-v4-Wertschöpfungskette aus?
Abbildung 4: Phasen der Heatmap und eine Service-Wertschöpfungskette
(Bild: Gunnår Kentzler)
In Abbildung 4 wird der Ablauf inklusive der Phasen als Wertschöpfungskette inklusive der Phasen dargestellt, die die Organisation nutzen sollte um eine Prüfung und Reflektion der in house Dienstleistungen verbessern zu können.
34 konkrete Management-Praktiken
Wollte ITIL4nicht entschlacken, einfacher und greifbarer werden? Ja; denn zusammengefasst gibt es Management-Praktiken für Services, Projekte, Produkte, Design, Übergang, Erstellung, Test, Bereitstellung und Support. Hier schlummern drastische Änderungen an den Szenarien. Neu ist zum Beispiel, dass ITIL4definierte IT-Service-Management, jetzt die DevOps, Agile und Lean-definierten Konzepte berücksichtigt werden.
Eine Gliederung erfolgt in 14 allgemeine Management-Praktiken, die in der gesamten Organisation für den Erfolg der von der Organisation erbrachten Geschäfte und Dienstleistungen gelten. Es folgen 17 Dienstverwaltungsverfahren, die für bestimmte Dienste gelten, die in einer Organisationsumgebung entwickelt, bereitgestellt und/oder unterstützt werden. Die drei technische Management-Praktiken wurden für Service-Management-Zwecke angepasst, indem der Fokus von Technologielösungen auf IT-Services erweitert oder verlagert wurde.
Aufgrund der Kürze eines Artikels kann keine Ende-to-End Visualisierung sowie Definition vom gesamten Servicelebenszyklus dargestellt werden. Die in house Dienstleistungen müssen von der Ideenfindung, Erstellung, Bereitstellung bis hin zur Inanspruchnahme von Services betrachtet werden um die Schaffung des Mehrwertes abbilden zu können.
Der Aufgabenbereich von Gunnår Kentzler umfasst bei Adesso die Projektplanung, Anpassung von Prozessen und Abläufen, definieren von Übergabepunkten, Abstimmung beteiligter Gewerke sowie Projektsteuerung mit Budgetverantwortung inklusive Weisungsbefugnissen in technischen und strategischen Projekten.
(Bild: Adesso)
Eine produktbasierte Organisationsstruktur
Um einen Anfang zu finden, sollte nach Möglichkeiten mit Automatisierungspotential innerhalb bestehender Wertschöpfungskette gesucht werden, mit dem Augenmerk auf individuelle Servicebereitstellung(en). Dies setzt voraus, dass die Organisation in der Lage ist, eine produktbasierte Organisationsstruktur einzuführen.
Denn oft ist der Schnitt der Bereiche nicht serviceorientiert oder nicht nach dem Mehrwert der Geschäftsobjekte ausgerichtet. So wird die Service-Erbringung und der „value“ unterbrochen oder sogar verhindert.
Treu dem Grundprinzip zwei: „Dort beginnen, wo man steht“, können auch agile Ansätze angewendet werden.
*Der Autor, Gunnår Kentzler, ist Mitarbeiter des Competence Center Infrastruktur & Technologie der Adesso AG mit aktuell 20 Beratern. Er verfügt über eine mehr als 25-jährige Berufserfahrung im IT Client- und Projektgeschäft. Während dieser Zeit war Kentzler in unterschiedlichen Verantwortungen und Branchen beschäftigt. Er nimmt überwiegend die Rolle als IT-Architekt, Gruppenleiter Client Management, Projektleiter und Teilprojektleiter ein.