Der Youngster: Sensu Go Open Source Monitoring in Rechenzentrum und Cloud
Heterogene und verteilte Rechenzentrums- und Cloud-Infrastrukturen stellen neue Anforderungen an moderne Monitoring Lösungen. Mit „Sensu Go“ betrat Ende 2018 ein vielversprechender Youngster unter den Open Source Monitoring Systemen die Bühne, der für dynamische Cloud-Umgebungen wie gemacht, aber in Deutschland noch wenig bekannt ist. Hier wird er kurz vorgestellt.
Anbieter zum Thema

Klassische Monitoring-Produkte sind oft proprietär, behäbig und teuer. Als Alternative stehen IT-Administratoren zahlreiche leistungsfähige Open-Source-Monitoring-Tools zur Verfügung. „Nagios“ ist beispielsweise ein bewährter Klassiker unter ihnen.
Mit Sensu Go ist seit Dezember 2018 ein Open-Source-System verfügbar, das die Voraussetzungen für modernes Monitoring in verteilten und heterogenen Rechenzentrums- und Cloud-Infrastrukturen bietet. Mit seiner offenen, leichten Art verschafft die Software Administratoren nicht nur einen umfassenden Überblick, sondern kann auch die automatische Orchestrierung von Cloud-Ressourcen dynamisch mitgehen.
Weiterführende Information im eBook von DataCenter-Insider: Mit dem Aufkommen hyper-agiler Software-Entwicklung und damit neuer, verteilter Softwarearchitekturen haben sich zugleich die Anforderungen der Unternehmen an ihre Rechenzentren wieder einmal grundlegend geändert. Open-Source-Lösungen versprechen die nötige Flexibilisierung. (PDF | ET 09.04.2019)
eBook herunterladen »
Sensu Go ist als Microservice für moderne Cloud-Architekturen konzipiert und überwacht alle Ebenen einer IT-Architektur: von Servern, virtuellen Maschinen und Containern über Netzwerkgeräte, CPUs und Speicher bis hin zu Applikationen und Microservices. In seiner ersten Version wurde Sensu in „Ruby“ geschrieben und 2011 veröffentlicht.
Mit Sensu Go liegt nun seit Dezember 2018 sein komplettes Re-Write in Go vor. Hinter Sensu Go stehen die 2017 gegründete Sensu Inc. und eine wachsende Entwickler-Community sowie prominente Anwender wie der Cloud-Speicher-Anbieter Box.com, Netflix oder Uber.
Offen und schlank für die Cloud
Sensu Go besteht aus einer Backend-Komponente und aus Agenten auf den zu überwachenden Systemen. Letztere führen die eigentlichen Monitoring-Checks durch und arbeiten auf Basis des Publish-Subscribe-Ansatzes sehr effizient, so dass sie – verglichen mit älteren Monitoring-Lösungen – viel Rechenleistung einsparen. Sensu skaliert durch die Hinzunahme weiterer Backend-Instanzen und entfaltet seine Stärken in Cloud-Umgebungen und Infrastrukturen, in denen viel Dynamik herrscht und die Fluktuation von Hard- und Software hoch ist.
Weiterführende Information im eBook von DataCenter-Insider: Können Open-Source-Standards die Antworten auf die wachsenden Anforderungen durch IoT-Anwendungen liefern? Den wachsenden Anforderungen an die Interkonnektivität durch IoT-Anwendungen stellen Lösungsanbieter ein software-zentrisches RZ-Modell gegenüber. (PDF | ET 09.04.2019)
eBook herunterladen »
Sensu Go ist API-driven und kann daher komplett über seine RESTful-API betrieben werden. Die wird von der Backend-Komponente zur Verfügung gestellt und kommuniziert verschlüsselt über Web-Sockets. Durch die offene Schnittstelle lassen sich für das Monitoring verschiedenster Systeme passende Plugins ergänzen, so dass es für das Monitoring mit kaum Grenzen gibt.
Ein Plugin kann dabei jedes von der Commandline ausführbare Skript sein. So können nahezu alle Plugins eingesetzt und weiter benutzt werden, die auch aus anderen Monitoring-Lösungen bereitstehen. Nativ unterstützt Sensu Go beispielsweise die Ausgabeformate von Plugins des Open Source Monitoring Klassikers Nagios.
Event-Pipelines im Backend
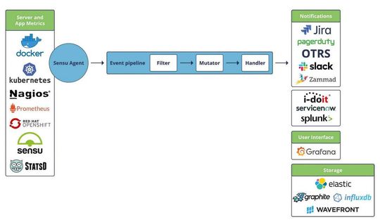
Im Backend von Sensu Go werden die Monitoring-Ergebnisse verarbeitet. Sie durchlaufen eine so genannte Event-Pipeline, die regelbasiert gesteuert wird. Die Regeln können mit Hilfe von Filtern, Mutatoren und Handlern festgelegt werden. So können sie auf unterschiedliche Weise gefiltert, in ihrer Darstellung verändert und an Skripte übergeben werden. Auf diese Weise kann Sensu Go nahezu nahtlos an Drittlösungen angebunden und mit bestehenden Systemen integriert werden.
Im Backend von Sensu Go wird außerdem die Konfiguration gespeichert sowie die aktuellen Ergebnisse eines jeden Monitoring-Checks und dessen Status. Das mit der JavaScript Bibliothek React entwickelte Dashboard bietet die Funktion, alle Monitoring-Inhalte von Sensu Go einzusehen oder Aktionen zu steuern wie das Anstoßen von Prüfanforderungen, die Bestätigung von Alarmen oder das (De-)Aktivieren von Prüfungen.
Agenten-Steuerung durch Publish & Subscribe
Die Monitoring-Checks der Sensu-Agenten werden durch einen Publish-Subscribe Mechanismus gesteuert. Das bedeutet, allen Agenten können ein oder mehrere Tags für entsprechende Prüfaufträge als Abonnement zugeordnet werden. So erhalten alle Agenten mit entsprechender Subscription eine bestimmte Prüfanfrage, führen sie lokal aus und übermitteln das Ergebnis zurück.
So lassen sich durch den Publish-Subscribe-Mechanismus in der IT-Umgebung beispielsweise 10.000 Prüfungen anstoßen, während auf dem Monitoring-Server nur eine geplant und verwaltet werden muss: eine Möglichkeit, Prüfaufträge äußerst flexibel und effizient zu steuern. Darüber hinaus kann ein Sensu-Agent auch Ergebnisse und Alarme von Drittlösungen annehmen, die beispielsweise nicht von außen abfragbar sind.

Brückenbauer zu Alt-Systemen
Durch diese Offenheit und Kompatibilität baut Sensu eine Brücke zwischen alter und neuer Monitoring-Welt: So können Unternehmen bewährte Plugins, die sie beispielsweise mit dem Open Source Monitoring Klassiker Nagios erstellt haben, nahtlos integrieren und weiternutzen.
Sensu Go kann eine bestehende Nagios-Umgebung erweitern, ihre Skalierbarkeit verbessern, Workloads aus der Cloud einbinden oder sie unter Beibehaltung bewährter Plugins relativ einfach ablösen. Wie das gehen kann, zeigte Box.com auf dem letztjährigen „Sensu-Summit“: der Cloud-Speicher-Anbieter hatte erfolgreich 350.000 Nagios-Objekte zu Sensu migriert.
Sensu Go ist in Deutschland noch wenig bekannt, doch lohnt sich auch für hiesige IT-Administratoren ein Blick auf dieses junge Open Source Monitoring System. Es könnte vielen kleinen wie großen Unternehmen helfen, ihr IT-Monitoring Cloud-fit zu machen. Sensu Go ist als Open Source Edition Sensu Core oder – mit kostenpflichtigen Zusatz-Features – als Sensu Enterprise von Sensu Inc. verfügbar.

*Christian Michel ist Teamleiter System Monitoring bei der.Becon GmbH, nach eigenen Angaben der erste Sensu-Go-Partner.
Hinweis: Der Sensu Summit 2019 findet am 9. und 10. September in der Revolution Hall, Portland, statt.
(ID:46063623)